This article first appeared at the Real Deal by RetailMeNot on Jan. 25, 2023, and is a Feature Writing finalist for the APEX 2023 Awards for Publication Excellence.
Did you know we burn or bury the equivalent of a garbage truck filled with clothes inside landfills every second? Find out the classic pieces you should buy now or hang on to for future-proofing your wardrobe and reinventing the fashion industry.
Our need to seize “more, more and more” of everything life offers is a global mentality that’s grown into a culture of living our best lives at an exponentially faster pace. And for the world of fashion, this endless demand has normalized instant gratification over protecting our environment, our planet — and really, ourselves.
Do shoppers intentionally purchase fashion that will lead to the complete and utter deterioration of our oceans, lands, animals and people? Likely not.
Right now, though, it’s crucial to acknowledge this slow-burning trend and take the requisite steps to reduce our collective impact and carbon footprints on our environment.
Sure, sustainable fashion brands are a more conscientious and responsible choice over the iniquitous fast-fashion industry. But for a lot of Americans, especially during times of inflation, practicing sustainability isn’t always the most practical option when paying higher prices for more sustainable apparel.
Plus, even so-called “sustainable” brands aren’t without their flaws, as some hide behind clever marketing and advertising campaigns. There must be a middle ground between pricey sustainable fashion options and budget-friendly fast fashion, right?
Enter future-proofing, a somewhat new concept that combines sustainability, budget-consciousness and the love of fashion.
We ask two experts who’ve made fashion their life’s work to help analyze the ethos behind the future-proof fashion movement — and to let us know the key pieces that will transcend the passage of time and future-proof any wardrobe:
- Director of the public history program at the University of Nevada, Las Vegas, and published author Deirdre Clemente, Ph.D., is an American fashion industry historian focusing on 20th-century American culture, fashion and clothing.
- And Dr. Kimberly Chrisman-Campbell is an award-winning fashion historian, curator, journalist and author of multiple fashion books, including her latest, “Skirts: Fashioning Modern Femininity in the Twentieth Century.”
How Fashion Became Fast — And Then Faster
At the turn of the 20th century, the fashion ecosystem was considerably smaller. Tailors, seamstresses and dressmakers would design handmade fashion pieces for high-end customers who were eagerly waiting for the finished product.
These elite members of society wore their outfits far more frequently than we would consider doing today, keeping their designer pieces until no life remained.

“Before the industrial revolution mechanized weaving and sewing, new clothing was much more expensive than it is today, and consumers were wary of buying clothes that would go out of fashion quickly,” says Chrisman-Campbell.
Fashion — and life — were moving at a much, much slower pace.
Over the next 100 years, the world and its people would evolve. New technology and manufacturing enhanced the textile industry, increasing the supply chain and encouraging the mass production of artificial fibers. Ready-to-wear apparel became accessible to a wider market. The fear someone would wear the same spectacular dress to an important event became a real concern. Consumerism was growing and enhancing our need for immediate fulfillment.
“Consumers began to see clothing as disposable because it was so cheap. If the quality was poor, it didn’t matter, because it would go out of style quickly.”
Dr. Kimberly Chrisman-Campbell
The fashion industry hit the fast-forward button to meet shoppers’ demand, though offering apparel that was affordable would require two things: a switch to the type of fabric used in its construction and ways to distribute it quickly.
By the late 1990s, companies were mass producing apparel that was quicker and cheaper to make — and infinitely more dispensable. Retailers were no longer introducing new collections four times a year (for each season). Instead, new trendy designs were coming in every two weeks, or more often. Fast fashion was born.
Many of today’s shoppers think nothing of purchasing an item of clothing, wearing it a few times, and then tossing it. Now, there are fewer industries more criticized for their business practices than the fashion industry. The criticism isn’t specific to any one designer, brand or retailer — it literally encompasses the entire fashion world:
- In April 2022, Research and Markets released its annual Fast Fashion Global Market Report 2022, citing major brands capitalizing on the fast-fashion trend: Zara, H&M, Uniqlo, Gap, Forever 21, Mango, Esprit, Primark, New Look, and River Island.
- The Ellen MacArthur Foundation estimates the fashion industry is responsible for roughly 40 million tons of textile waste a year, most of which is filling up landfills.
- The Harvard Business Review explores the myth of “sustainable fashion,” quoting co-secretary for the U.N. Alliance for Sustainable Fashion Michael Stanley-Jones, who says, “The urge to sell more and get consumers to buy more is still in the DNA of the industry. Clothes have a short life span and end up in a garbage dump.”
- SimilarWeb currently ranks SHEIN as the No. 1 most visited fashion and apparel site in the world, selling fashion at prices far below those of virtually every other retailer. So, how are they able to do that and still profit? The State of Fashion 2022 reports the ultrafast Chinese fashion brand SHEIN introduces over “6,000 new products per day in limited units, with designs informed by customer data, which can be turned around in as little as three days.”
- SHEIN heavily relies on fossil fuel-based synthetic materials (polyester, polyamide [nylon], acrylic, elastane) because the fabric is cheap, adaptable and widely available. Its nonrenewable resources use a tremendous amount of energy to extract and process, which releases “significant byproducts,” according to Ecocult.
But are these retailers really the whole problem?

Perhaps as shoppers, we bear some responsibility, too. We covet the latest “it” fashion that Hollywood starlets wear to the Met Gala or that waif models flaunt in Vogue magazine and the runways of Milan. But the demand for the really pretty things we see (within our budgets, of course) comes at a price — a substantial price to the very place we call home.
For many years, the planetary impact has taken a back seat to what we want, when we want it. But it’s not too late to turn things around, and big strides by brands, companies, retailers and ordinary people like us are already underway.
‘Slow,’ Sustainable Fashion Hits the Pause Button on Fast Fashion
Many of today’s savvy eco-conscious shoppers are no longer burying their heads in the sand and buying just anything thrown their way — regardless of the trendiness. They’re paying attention and scrutinizing a brand’s ethical record and supply chain ecosystem: inclusivity, factory conditions, fair wages, animal testing, sustainable materials, closed-loop recycling and carbon footprints, to name a few.
Although the new concept of “slower” fashion is still being defined, The New York Times does a smashing job of defining it: “A practice, a set of values that asks adherents to prolong the life span of their existing garments and, if they must shop, to buy secondhand.”
In short: If fast fashion is about churning out trendy pieces in large quantities, then slow fashion is about fewer collections in limited quantities. If fast fashion is rock-bottom prices, then slow fashion is higher prices. If fast fashion is producing merchandise quickly, then slow fashion is producing them at less of a breakneck speed.
“For brands, it’s become more urgent as it has become clear that sustainability is not just a feel-good philosophy but an economic imperative,” says Chrisman-Campbell.

One example of slow fashion practices: closed-loop systems that allow fashion brands to recycle materials again and again, theoretically keeping them in constant circulation and out of landfills.
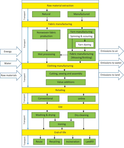
The Journal of Cleaner Production lists several key stages in the life cycle of clothing — from material choice to the manufacturing process, to the use of the item, and to its end of life, which includes how you choose to get rid of clothes.
A New Concern for Shoppers: ‘Greenwashing’
Even slow, sustainable fashion is catching criticism. As the fashion industry becomes more aware of its environmental impact, it grapples with balancing its social impact, consumers, regulators and other stakeholders who scrutinize how they communicate about their sustainability credentials.
Some companies are accused of “greenwashing,” meaning they exaggerate, deceive or make misleading claims about the positive environmental benefits of their products. Greenwashing gives consumers a false impression of a brand’s actual environmental or ethical practices.
Unfortunately, not all sustainability efforts are equal, and sometimes, aren’t even rooted in reality. Good On You offers a comprehensive check into brands’ overall sustainability efforts and assigns a rating based on a brand’s impact on workers across the supply chain; its environmental policies, including resource use and waste management; and its animal welfare policies and how well they trace their animal products.
Another (Perhaps Better) Option: Future-Proof Fashion
So, what’s a shopper to do? You want better alternatives to cheap, fast fashion — but you also want to sidestep gimmicky greenwashing. One promising course of action: wardrobe future-proofing.
Future-proof fashion is about prolonging the life of your clothes and investing in pieces whose styles last from one season, one year, or one decade to the next without losing their basic form and function.
“You just have to think of everything in your wardrobe as an investment piece,” Chrisman-Campbell says.
You’re buying more thoughtfully, meaning less of your clothing is hitting the landfills. Plus, future-proofing is affordable in the long run; you’re buying clothing you don’t have to replace regularly. And, because you’re focusing on quality and longevity of garments, you don’t have to spend way too much time researching the back stories and credentials of brands — your shopping practices are, in and of themselves, greener.
Future-proof fashion means investing in:
- Quality materials that won’t quickly wear out or go out of style.
- Timeless designs with classic silhouettes in colors that aren’t overly trendy.
- Brands that are committed to sustainable practices and minimizing their environmental impact.
- Pieces with versatility that can be worn in multiple ways and for different occasions.
This all boils down to the “investment piece” concept that shoppers may already be familiar with, says Chrisman-Campbell. Her advice? “Avoid trendy garments and textiles, and stick to classics that have already stood the test of time.”
“You just have to think of everything in your wardrobe as an investment piece.”
Dr. Kimberly Chrisman-Campbell
The fashion author further explains, “Shoppers are likely accustomed to spending more and choosing something that’ll last a few seasons when it comes to winter coats or designer handbags, but the concept works for the entire wardrobe.”
Decades before “future-proof fashion” was a mainstream phrase, fashion icon Donna Karan was designing apparel “for the woman who never knew where the day would take her.” In 1984, Karan’s first solo runway show called, “Seven Easy Pieces,” unveiled a women’s collection of essential, easy-to-wear apparel that every modern woman needs in her closet.

A bodysuit, a tailored jacket, a skirt, pants, a cashmere sweater, a leather jacket and an evening look are Karan’s chosen easy pieces that separately can create endless possibilities. Although the fashion designer’s seven suggestions have evolved, the bodysuit remains the mainstay piece in the collection.
In 2015, Karan told NPR host Terry Gross that her favorite fashion piece, however, is a scarf because it’s the “one thing that — you can wrap around, you can hide what you want to hide and show what you want to show, and it’s sort of like your partner in crime.”
How Fashion Experts Future-Proof Their Own Wardrobes
We all have those items we can’t possibly live without. Who doesn’t want to be seen wearing the trendiest shoes and the must-have denim of the moment? The experts aren’t recommending you forego your basic desire to be on-trend, but just choose wisely when you do.
So what do the fashion experts suggest for future-proofing your wardrobe? Stick with the basic essentials.
Fashion expert Dr. Deirdre Clemente ensures these five fashion pieces are hanging in her closet:
- A jean jacket.
- A black dress — preferably a long maxi dress.
- A super expensive cashmere sweater in a neutral tone.
- Cowboy boots.
- An awesome jumpsuit because, as she explains, “It’s flattering on all different body types.” She also adds that a turban never goes out of style.
Chrisman-Campbell adds, “Clothes that look vintage or futuristic instead of perfectly in step with the times often hide their age well.”
But there are other considerations of whether something will go out of style quickly, including:
Repairability: “You should look for clothes that will be easy to repair or alter over many years of use — shoes that can be re-heeled or resoled, for example,” claims Chrisman-Campbell.
Environmental Impact: Chrisman-Campbell adds, “If you’re concerned about environmental impact, seek out clothes that are made locally and don’t need to be dry-cleaned.”
Fibers in the Garment: “Natural fibers are generally superior to manufactured materials on a number of levels, but not all of them are environmentally friendly — cotton production, for example, is hugely damaging to the planet,” concludes Chrisman-Campbell.
3 Key Fashion Staples to Buy Now to Future-Proof Your Wardrobe For Later
Here’s where to start — three key pieces that are worth investing in on the journey to a truly future-proof closet.
Before you shop, keep this advice from Chrisman-Campbell in mind: “Nothing is entirely future-proof; Even if something is still wearable in a decade, it might not fit you anymore!” However, high-quality pieces that no longer fit can still be donated or sold, Chrisman-Campbell points out, meaning you’re still acting sustainably.
And, if you’re having trouble breaking your addiction to fast fashion, don’t aim for “forever” right away. “You should probably aim for ‘things I’ll wear for five years’ rather than ‘things I’ll wear forever,’” Chrisman-Campbell says. “If you’re buying less, your clothes will get more wear, which will decrease their life span.”
For each wardrobe classic, we illustrate its fashion origins and what it might look like in the future, so you can find yourself a happy medium that hides its age well — and maybe even your own.
1. A Simple, Little Black Dress
The little black dress, or LBD, is a staple in many wardrobes. Why? Because it’s the most versatile piece you’ll ever own. You can dress an LBD up or down because it flows seamlessly into any setting and can be styled in a plethora of ways that people will never notice it’s the same dress.
“You can wear black at any time. You can wear black at any age. You may wear it on almost any occasion. A little black frock is essential to a woman’s wardrobe.”
A Classic Example: 1950s Classic LBD

In the 1940s, fashion designers like Chanel, Christian Dior and the House of Premet were adopting the versatility and immortality of the little black dress. Dior’s New Look transformed the fashion industry by accentuating femininity and setting a high standard for women’s styles in the future. With fuller skirts, cinched-in waists and designs that highlighted the neck, the little black dress became a wardrobe staple.
Whether it makes a big, bold statement or purrs softly with understated simplicity, the ’50s LBD is a symbol of elegance and sophistication.
One of the most famous LBDs is the Audrey Hepburn’s exquisite Givenchy dress in “Breakfast at Tiffany’s,” and it has morphed throughout the decades with changing hemlines, silhouettes and styles.
The Future: The Edgy LBD

With a plunging neckline, higher hem and backside that gets you more attention when you’re leaving than when you walk in the door, this modern LBD holds nothing back.
Whether worn with a pair of sky-high stilettos or rugged knee-high motorcycle boots, the future LBD will continue its status as a wardrobe staple, a go-to for literally everything and will never (ever) let you down.
Why it’s future-proof: “I don’t think black will ever go out of style,” Chrisman-Campbell says.
She further explains, “In the 1700s, even a very rich person might have their portrait painted once or twice in their lives, and future-proofing portraits was a big concern. Sitters often chose to be painted in supposedly ‘timeless’ clothes like uniforms, masquerade costumes or ceremonial regalia rather than fashionable clothes; alternatively, they wore solid colors rather than prints, which would look dated quickly.”
2. A Great Pair of Trusty Denim Jeans
Jeans are a tough one. The styles change over and over (and over) again and that’s just in one decade. But every fashionista knows jean trends are cyclical, so you almost can’t go wrong with any style: flared, boot cut, wide leg, skinny, straight, loose … and the list can go on.
A Classic Example: 1970s Wide-Leg Jeans

For jeans, it probably doesn’t get much better than the ’70s. Jeans were super high-rise, had exaggerated wide-leg hems and were beaming with big personalities. Wearing jeans was considered a counterculture move by nonconformists. Jeans were a big fashion statement.
Designers who weren’t widely known for their denim collections would delve into the trend. Calvin Klein and Gloria Vanderbilt would brand their signature logos right into the back pocket as a statement of status. Popular celebrities like Farrah Fawcett (and the TV show “Charlie’s Angels”) influenced teens to wear jeans to school and on the street.
But it was the advertising that catapulted jeans from work attire to pop culture staples. And by 1980, Brooke Shields would say, “You want to know what comes between me and my Calvins? Nothing.”
The Future: Recycled Denim

While we don’t know what jeans will look like in the future, we do know they’ll continue their reign as a wardrobe staple. The fashion styles could even take a nod from our increasing reliance on technology: larger pockets to hold our smart gear or clips to attach our earbuds, the sky’s the limit.
Brands are upping their sustainability mission by recycling and reusing old denim to make way for newer cuts and styles. Since 2006, Blue Jeans Go Green is helping consumers and brands repurpose old denim in an effort to keep them out of landfills. They work with retailers like American Eagle, Anthropologie, PacSun and others to give shoppers a place to donate their unwanted jeans and give them a discount to purchase a new pair. It’s a win-win, and this is the future of jeans.
Why it’s future-proof: Both Chrisman-Campbell and Clemente agree jeans are a must-have staple in your wardrobe. Don’t worry about the rise of your jeans because that’s really about comfort and preference.
Focus on keeping the styles you love most and that look the best on you. If you’re thinking about splurging on a new pair, consider the jeans brand MUD. This brand makes, rents and recycles organic cotton jeans, according to its circular mission. The experts advise investing in a quality pair that can easily be dressed up or down and worn with a variety of styles of shoes.
3. A Classic Blazer
Blazers are a mix of casual preppy and office chic. For women, blazers fall somewhere between the British Mod movement of the ’60s and the power suit of the ’80s — minus the original “Dynasty” TV show’s Alexis Colby oversized shoulder pads.
Europe is historically one step ahead of the U.S. in terms of fashion. In 1914, Coco Chanel designed her first women’s suit with an ultrafeminine vibe: a fur-trimmed jacket and matching ankle-length skirt. Chanel cleverly took inspiration from her boyfriend’s wardrobe, mixing the masculine comfort of a suit with dainty feminine silhouettes. To this day, Chanel suits remain a symbol of fashion.
But over in the U.S., society was slow to adopt this fashion staple and considered those women wearing blazers to be “cross-dressers,” that is until Dior’s 1947 New Look offered a feminine silhouette to the menswear style – and the women’s blazer was never looked at the same way again.
Women’s suits became more mainstream as popular big-screen starlets of the 1930s and ’40s made wearing menswear-style suits an uber-sexy trend. But even in the lingering years of the 20th century, women wearing pantsuits was still a controversial topic.
In 1993, the only female senators, Barbara Mikulski and Carol Moseley-Braun protested the expectation that women should wear skirts on the senate floor at all times, even though their male counterparts would wear casual apparel on the weekends. The senators, along with other female staff, decided to wear trousers, to work.
As Mikulski recalls, “The Senate parliamentarian had looked at the rules to see if it was OK. So, I walk on that day and you would have thought I was walking on the moon. It caused a big stir.” Mikulski later told CNN that her pants-wearing was a “seismographic event.”
A Classic Example: 1990s Oversized Blazer

Ready-to-wear brands would soon ditch the whole suit in favor of the solo blazer. The blazer has been elevated to a symbol of female empowerment, transcending time through virtually every decade with updated structures and cuts to reflect the modern era.
Used as a layering piece, the ’90s blazer was longer, looser and spilling over with a cool-kid aesthetic.
The Future: Cutting-Edge Meets Classic Silhouette

Regardless of the cut, length, pattern, or shape, the blazer will be a wardrobe staple that instantly elevates any outfit. Whether its future includes retro-inspired shoulder pads up to your earlobes or pairings with a pencil skirt and stilettos in a boardroom, the blazer’s link between a feminine aesthetic and masculine simplicity will prevail.
The future-proof blazer will have a cutting-edge design while retaining its classic Chanel roots of being a fitted, elegant piece that the fearless trailblazers, Mikulski and Moseley-Braun, would be proud of.
Why it’s future-proof: Worn by countless celebrities and influencers with something unexpected like jeans, trousers, shorts or even nothing at all but a great pair of stilettos, blazers are a signature piece that should remain a future-proof staple in your contemporary wardrobe. Blazers are a statement item that can be worn as seamlessly over an evening gown as they can be with a destroyed pair of denim cutoffs.
They say nothing lasts forever; the world changes, trends come and go, but future-proofing your wardrobe never goes out of style.
Check out even more RetailMeNot content.
